富平网-富平县领先生活信息门户

查看: 14588|回复: 0
收起左侧

[省内要闻] 2022年陕西中考时间公布!

[复制链接]
发表于 2022-2-18 19:06:50 | 显示全部楼层 |阅读模式

190606zp45afjtioeopezr.png

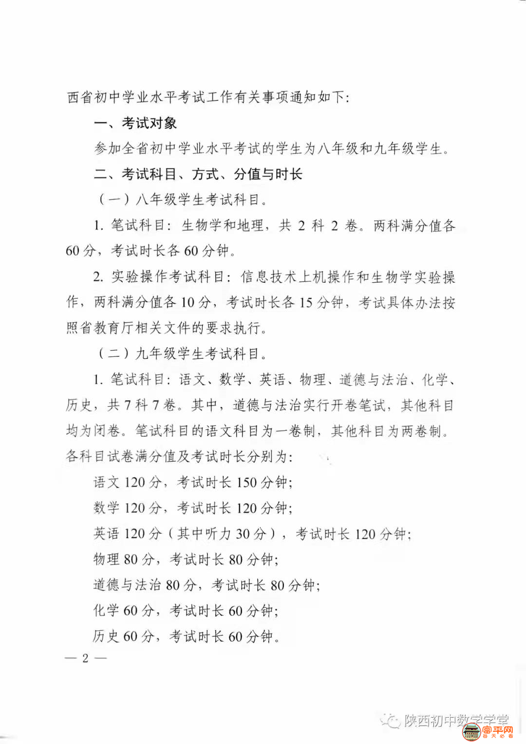
2022年陕西中考时间确定为6月18-20日!

190606c2uuyipiv2yvzrku.png

190606ovv1xi9c1y8vu9iv.png

190606gzo7ffi6bzqidzib.png


190607qvdmp5jmrnl5pu1k.png

190607a15fv55hqtb51tbx.png

190607v2jiwcwhjh3mjmmw.png

190607k982bh32h9ut22up.png

190607fm4xf0ohvr24bfrh.png

190607yvdvgu3dlmsumymz.png



您需要登录后才可以回帖 登录 | 立即注册 |

本版积分规则

QQ|手机版|富平网 ( 陕ICP备16004736号 )|陕公网安备61052802000068号

GMT+8, 2025-10-6 15:18 , Processed in 0.215686 second(s), 27 queries .

Powered by Discuz! X3.4

© 2001-2023 Discuz! Team.

快速回复 返回顶部 返回列表